说明:商品的销量数据来源于App Growing所追踪到的各渠道(腾讯枫页、头条鲁班、抖音小店、度小店)的直营电商广告,以商品销售数据并经进一步计算统计整理而成,以广告投放数作为广告投放力度的分析依据。
1、整体移动广告投放趋势
在6月份直营电商广告中,以服饰鞋包、餐饮食品、数码家电、护肤美容这四大品类的广告数占比最明显。相比5月份,餐饮食品广告数占比增长明显,以抖音小店的表现较为明显,柠檬、桃、芒果,橙水果热销,
相比其他两大流量平台,巨量引擎的直营电商广告数增长依然更为明显,由5月份的24.20% 增长到6月份的26.78%。

2、重点流量媒体广告投放趋势
以下以抖音、今日头条、QQ、手机百度这四大媒体为例,分析对应流量媒体的广告投放概览。
2-1 直营电商广告中,手机百度依然以图片为主,但相比5月份,视频广告数占比有所增长
抖音媒体的直营电商广告以竖视频为主,占比达到88.00%;而手机百度则以图片为主,但视频广告数占比由5月份的16.61%增长到25.30%。
2-2 手机百度的商品客单价较高,45%的商品价格区间为136-298元
以商品的最低价作为该商品的价格,并以正太分布的方式计算对应商品数范围的价格区间如下。抖音媒体直营电商45%的商品为69-158元,今日头条则有45%的商品位于79-199元,相比上个月同一区间的69-198元及99-268元,重点区间客单价有所下降,推测跟KOL直播带货的推广模式也有关系,更多亲民低单价的商品热销。

3、重点渠道商品销售概览
新上商品中,这四大渠道仍然以服饰鞋包品类的商品为重点,腾讯枫页的服饰鞋包新商品占比达到48.40%,而度小店则只有20.01%。各渠道前五品类顺序不同,但服饰鞋包、护肤美容、日用百货、餐饮食品均为较重点的商品品类。相对而言,度小店的新上商品品类分布更平均些。
相比5月份,腾讯枫页服饰鞋包品类的商品销量下降,由原来的51.04%下降到6月份的48.40%,而护肤美容则由原来的7.18%上升到6月份的8.92%;头条鲁班以服饰鞋包销量为重点,抖音小店渠道日用百货品类依然最为热销,度小店热销Top5品类分别为服饰鞋包、餐饮食品、数码家电、日用百货、护肤美容,餐饮食品与数码家电相关用品明显高于另外三个渠道。

4、各渠道热销品类月榜
整理各重点渠道月度热销品类Top20如下图。服饰鞋包-男鞋在腾讯枫页、头条鲁班渠道表现较好,对应的热销单品基本相同,主要表现为休闲鞋、运动鞋、透气鞋相关单品的热销。
内衣袜子、男鞋、面部护理细分品类分别名列头条鲁班的热销品类榜Top3,水果依然在抖音小店热销,护肤美容-工具在度小店渠道受青睐。

5、热销单品盘点
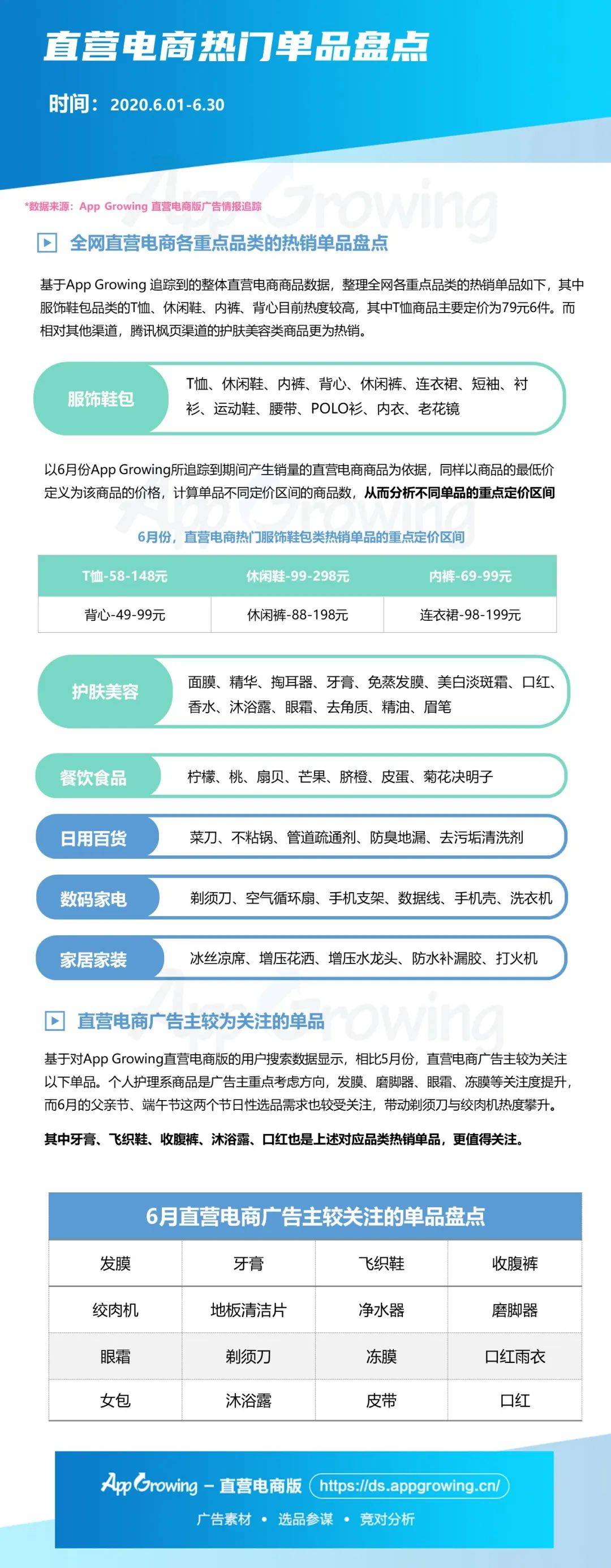
基于追踪到的整体直营电商商品数据,整理全网各重点品类的热销单品如下,其中服饰鞋包品类的T恤、休闲鞋、内裤、背心目前热度较高,其中T恤商品主要定价为79元6件。
据直营电商用户搜索数据显示,6月份直营电商广告主较为关注发膜、牙膏、收腹裤、磨脚器、眼霜、剃须刀、冻膜、沐浴露、口红等个人护理系商品。

各渠道哪些单品更热销?我们整理了腾讯枫页、头条鲁班、抖音小店、度小店本月热销单品榜 Top20 ,希望为直营电商广告主选品提供更多的参考。

6、热销爆品盘点
哪些爆品值得关注,哪些商品更具潜力?基于销量变化趋势,分别整理出近30天各渠道直营电商爆品榜。近30天指6月09日-7月08日,以下同。


7、重点品类热门文案盘点
基于追踪到的6月份新上线投放的整体直营电商不同品类的广告文案,总结出以下家居家装、餐饮食品、钟表服饰三大重点品类的热门文案套路。



以上为6月的直营电商月度推广情报。
-END-
说明:商品的销量数据来源于App Growing所追踪到的各渠道(腾讯枫页、头条鲁班、抖音小店、度小店)的直营电商广告,以商品销售数据并经进一步计算统计整理而成,以广告投放数作为广告投放力度的分析依据。
1、整体移动广告投放趋势
在6月份直营电商广告中,以服饰鞋包、餐饮食品、数码家电、护肤美容这四大品类的广告数占比最明显。相比5月份,餐饮食品广告数占比增长明显,以抖音小店的表现较为明显,柠檬、桃、芒果,橙水果热销,
相比其他两大流量平台,巨量引擎的直营电商广告数增长依然更为明显,由5月份的24.20% 增长到6月份的26.78%。

2、重点流量媒体广告投放趋势
以下以抖音、今日头条、QQ、手机百度这四大媒体为例,分析对应流量媒体的广告投放概览。
2-1 直营电商广告中,手机百度依然以图片为主,但相比5月份,视频广告数占比有所增长
抖音媒体的直营电商广告以竖视频为主,占比达到88.00%;而手机百度则以图片为主,但视频广告数占比由5月份的16.61%增长到25.30%。
2-2 手机百度的商品客单价较高,45%的商品价格区间为136-298元
以商品的最低价作为该商品的价格,并以正太分布的方式计算对应商品数范围的价格区间如下。抖音媒体直营电商45%的商品为69-158元,今日头条则有45%的商品位于79-199元,相比上个月同一区间的69-198元及99-268元,重点区间客单价有所下降,推测跟KOL直播带货的推广模式也有关系,更多亲民低单价的商品热销。

3、重点渠道商品销售概览
新上商品中,这四大渠道仍然以服饰鞋包品类的商品为重点,腾讯枫页的服饰鞋包新商品占比达到48.40%,而度小店则只有20.01%。各渠道前五品类顺序不同,但服饰鞋包、护肤美容、日用百货、餐饮食品均为较重点的商品品类。相对而言,度小店的新上商品品类分布更平均些。
相比5月份,腾讯枫页服饰鞋包品类的商品销量下降,由原来的51.04%下降到6月份的48.40%,而护肤美容则由原来的7.18%上升到6月份的8.92%;头条鲁班以服饰鞋包销量为重点,抖音小店渠道日用百货品类依然最为热销,度小店热销Top5品类分别为服饰鞋包、餐饮食品、数码家电、日用百货、护肤美容,餐饮食品与数码家电相关用品明显高于另外三个渠道。

4、各渠道热销品类月榜
整理各重点渠道月度热销品类Top20如下图。服饰鞋包-男鞋在腾讯枫页、头条鲁班渠道表现较好,对应的热销单品基本相同,主要表现为休闲鞋、运动鞋、透气鞋相关单品的热销。
内衣袜子、男鞋、面部护理细分品类分别名列头条鲁班的热销品类榜Top3,水果依然在抖音小店热销,护肤美容-工具在度小店渠道受青睐。

5、热销单品盘点
基于追踪到的整体直营电商商品数据,整理全网各重点品类的热销单品如下,其中服饰鞋包品类的T恤、休闲鞋、内裤、背心目前热度较高,其中T恤商品主要定价为79元6件。
据直营电商用户搜索数据显示,6月份直营电商广告主较为关注发膜、牙膏、收腹裤、磨脚器、眼霜、剃须刀、冻膜、沐浴露、口红等个人护理系商品。

各渠道哪些单品更热销?我们整理了腾讯枫页、头条鲁班、抖音小店、度小店本月热销单品榜 Top20 ,希望为直营电商广告主选品提供更多的参考。

6、热销爆品盘点
哪些爆品值得关注,哪些商品更具潜力?基于销量变化趋势,分别整理出近30天各渠道直营电商爆品榜。近30天指6月09日-7月08日,以下同。


7、重点品类热门文案盘点
基于追踪到的6月份新上线投放的整体直营电商不同品类的广告文案,总结出以下家居家装、餐饮食品、钟表服饰三大重点品类的热门文案套路。



以上为6月的直营电商月度推广情报。
-END-
